您现在的位置:
首页
>
政务公开
>
财政预决算
>
区直部门预决算
>
发改局
2024年度岳阳市君山区发展和改革局部门决算公开
来源:君山区发改局
日期: 2025-09-12
浏览量:
1
|
|
|
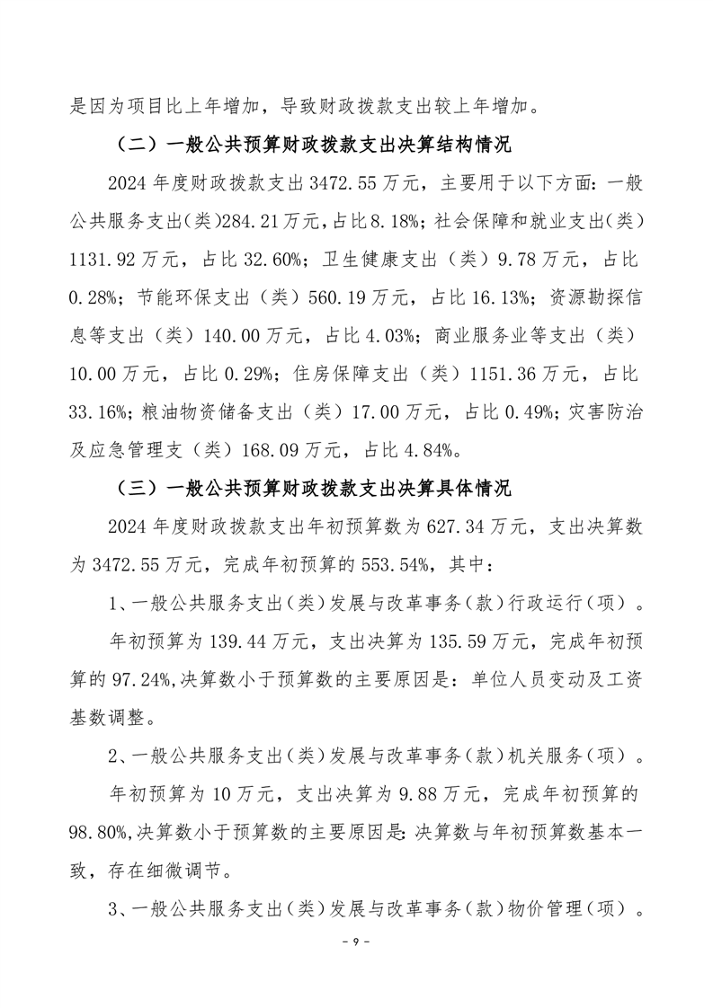
|