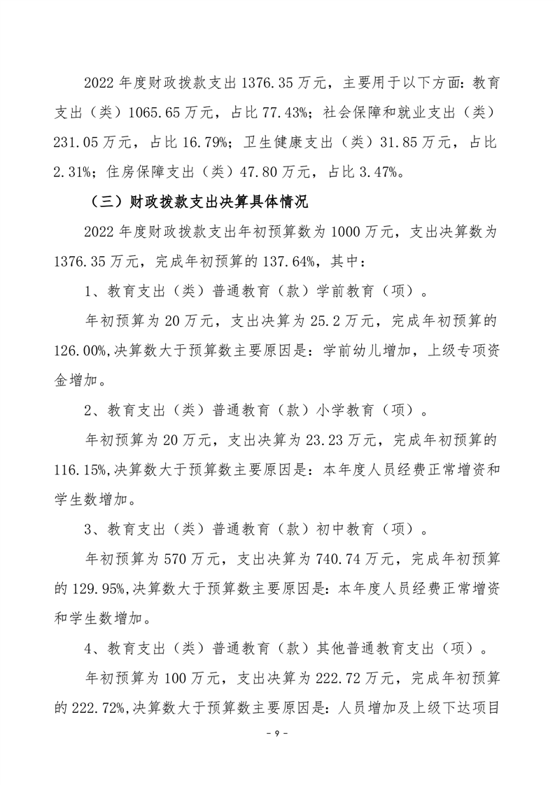
您现在的位置:
首页
>
政务公开
>
财政预决算
>
区直部门预决算
>
教育局
2022年度岳阳市君山区采桑湖镇中学部门决算公开说明
来源:君山区财政局
日期: 2023-08-23
浏览量:
1
|
|
|
|