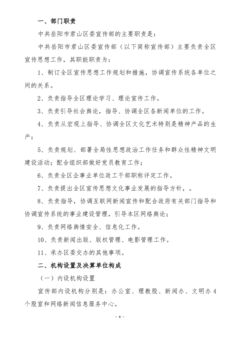
您现在的位置:
首页
>
政务公开
>
财政预决算
>
区直部门预决算
>
宣传部
2024年度中共岳阳市君山区委宣传部部门决算公开
来源:中共岳阳市君山区委宣传部
日期: 2025-09-10
浏览量:
1
|
|
|
|