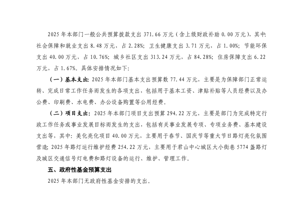
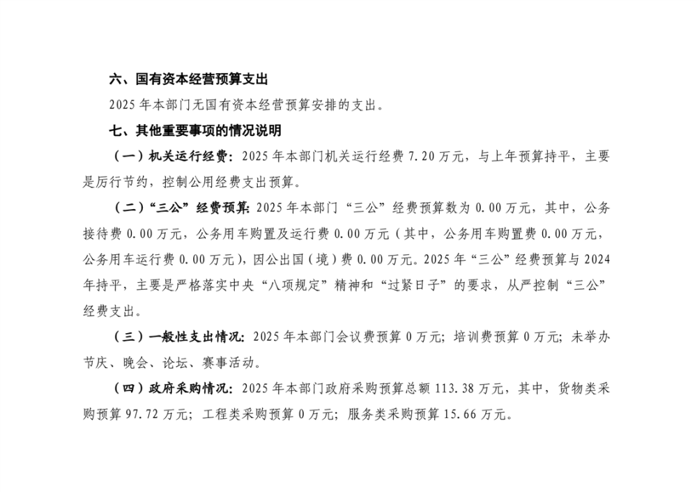
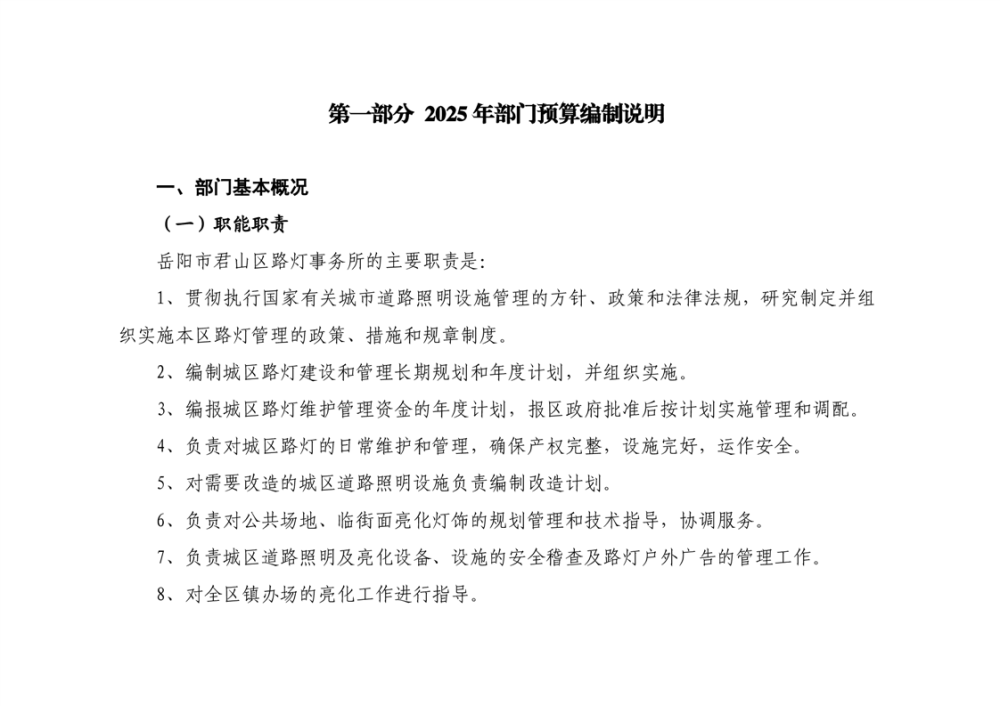
您现在的位置:
首页
>
政务公开
>
财政预决算
>
区直部门预决算
>
城管局
2025年岳阳市君山区路灯事务所部门预算公开
来源:君山区财政局
日期: 2025-01-17
浏览量:
1
|
|
|
|