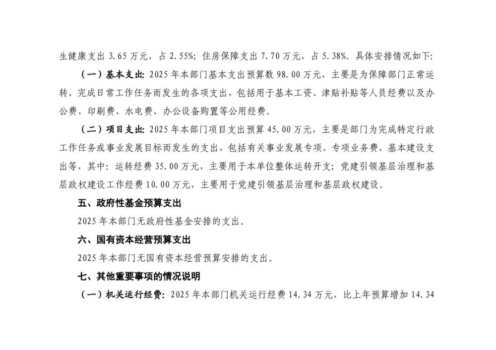
您现在的位置:
首页
>
政务公开
>
财政预决算
>
区直部门预决算
>
区委社会工作部
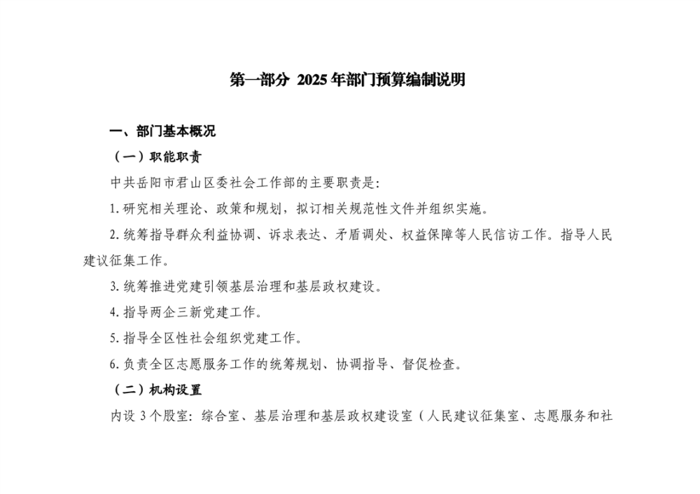
2025年中共岳阳市君山区委社会工作部部门预算公开
来源:君山区财政局
日期: 2025-01-18
浏览量:
1
|
|
|
|