您现在的位置:
首页
>
政务公开
>
财政预决算
>
乡镇预决算
>
广兴洲镇
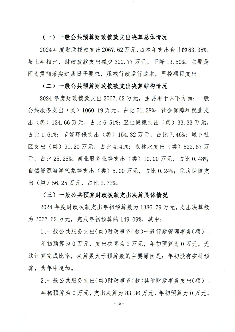
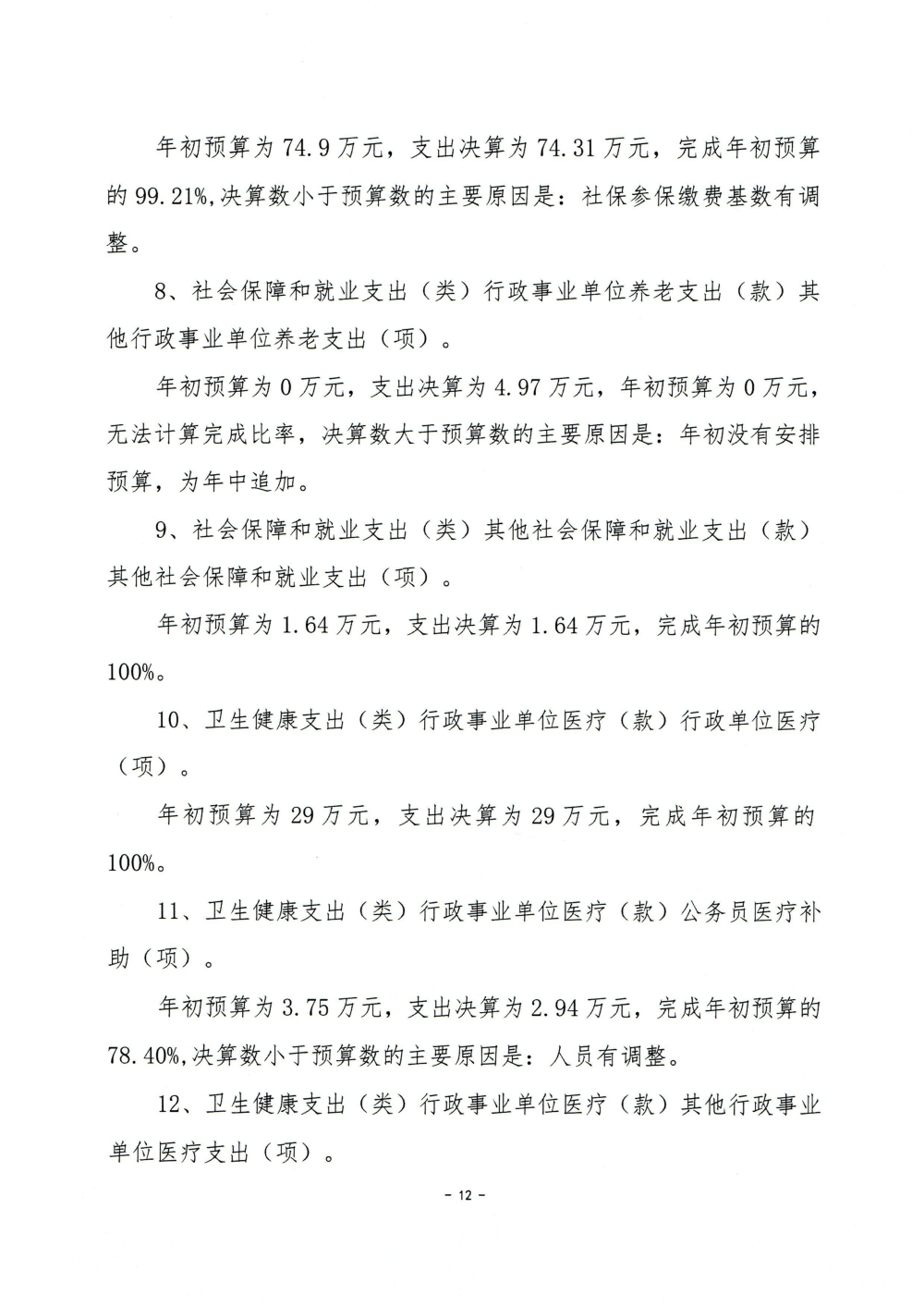
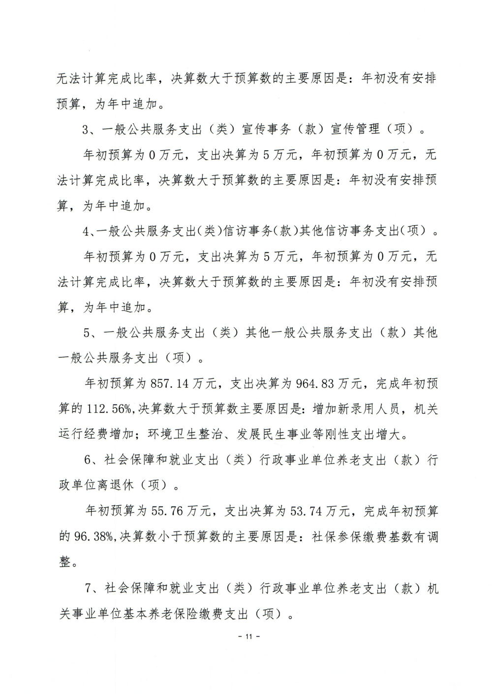
2024年度君山区广兴洲镇人民政府部门决算公开
来源:广兴洲镇
日期: 2025-09-10
浏览量:
1
|
|
|
|