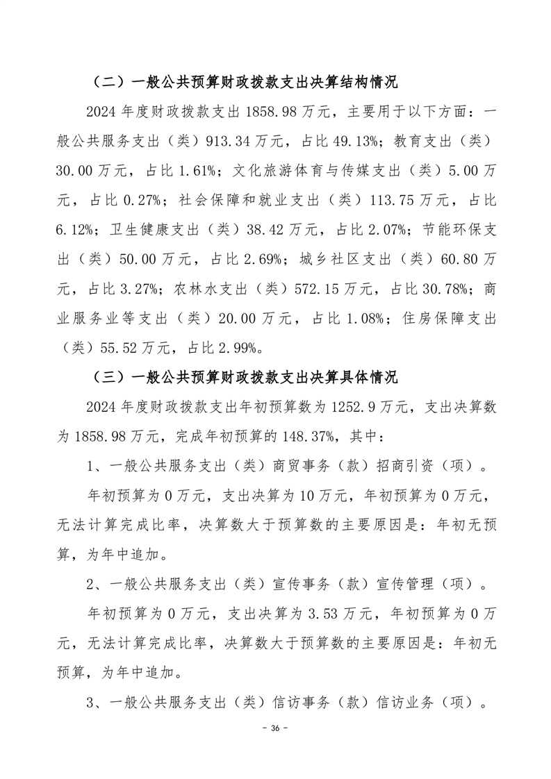
您现在的位置:
首页
>
政务公开
>
财政预决算
>
乡镇预决算
>
许市镇
2024年度君山区许市镇人民政府部门决算公开
来源:许市镇
日期: 2025-09-12
浏览量:
1
|
|
|
|