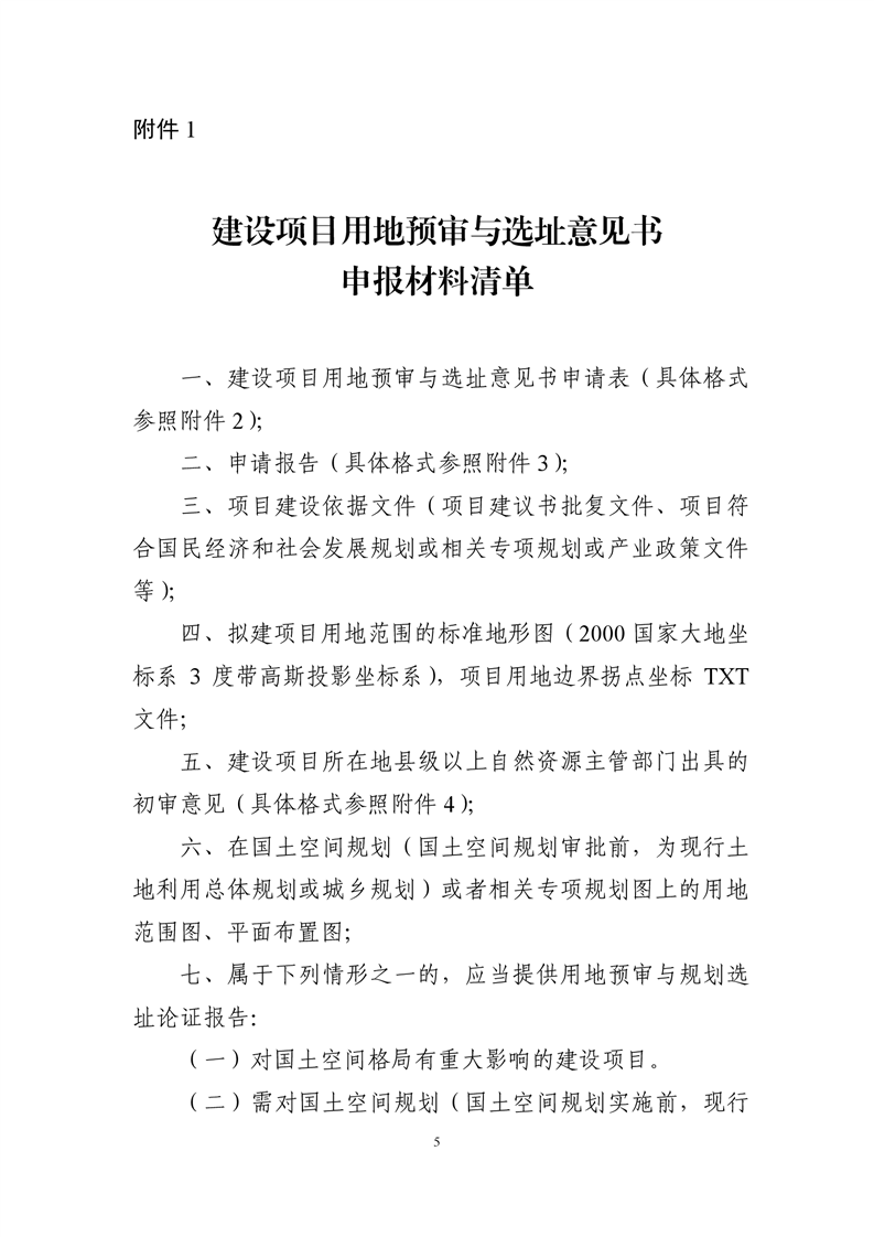
您现在的位置:
首页
>
专题专栏
>
政务专题
>
优化营商环境专栏
>
惠企政策
湖南省自然资源厅关于规范建设项目用地预审与选址有关事项的通知(湘自资发〔2021〕20 号)
来源:君山区自然资源局
日期: 2021-04-23
浏览量:
1
|
|
|
|