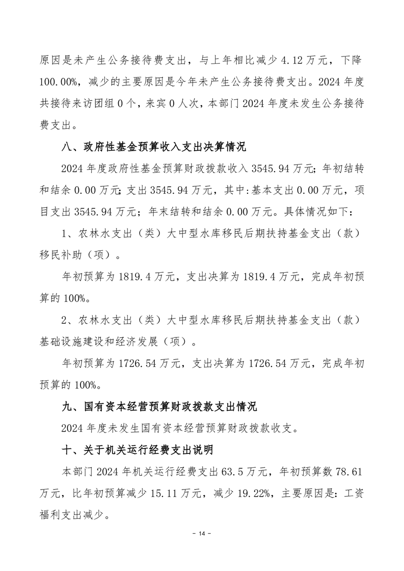
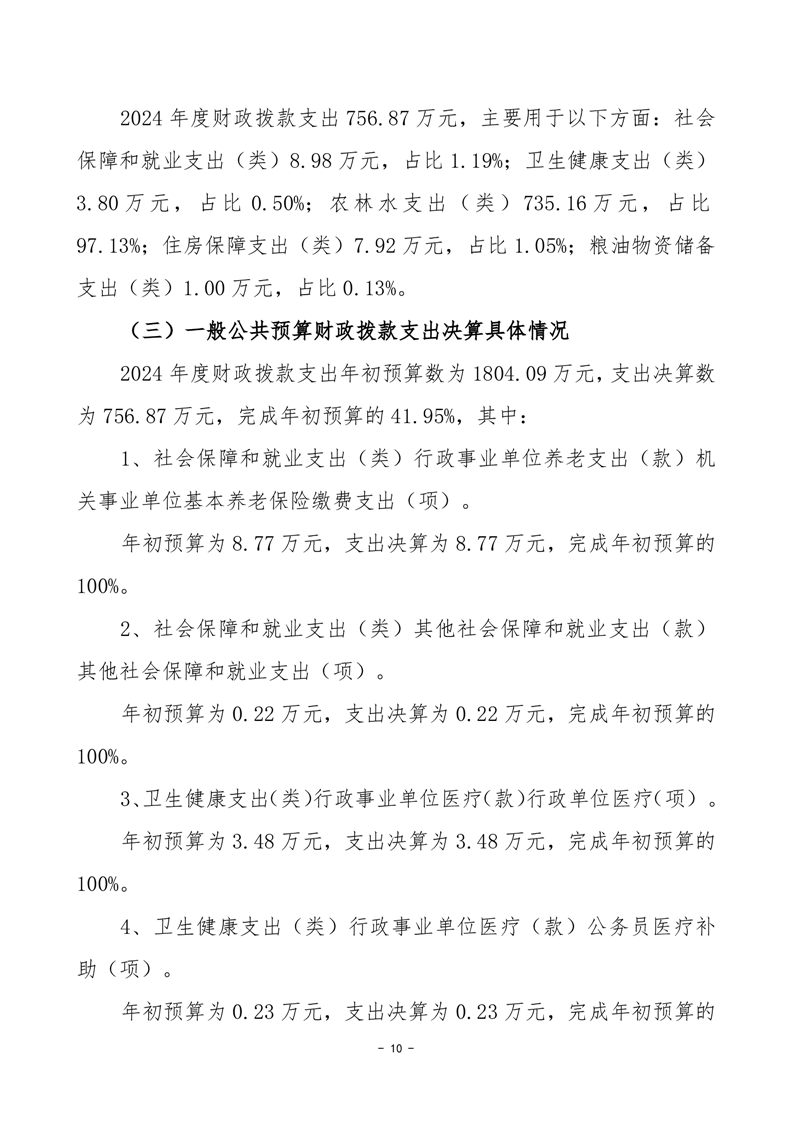
您现在的位置:
首页
>
政府信息公开
>
区政府工作部门
>
库区移民服务中心
>
财政信息
索引号:jsymkfj/2025-2318489
发布机构:区库区移民服务中心
生成日期:2025-09-10 11:31:41
公开日期:2025-09-10
公开方式:政府网站
公开范围:全部公开
2024年度岳阳市君山区库区移民服务中心部门决算公开
来源:君山区库区移民服务中心
日期: 2025-09-10
浏览量:
1
|
|
|
|