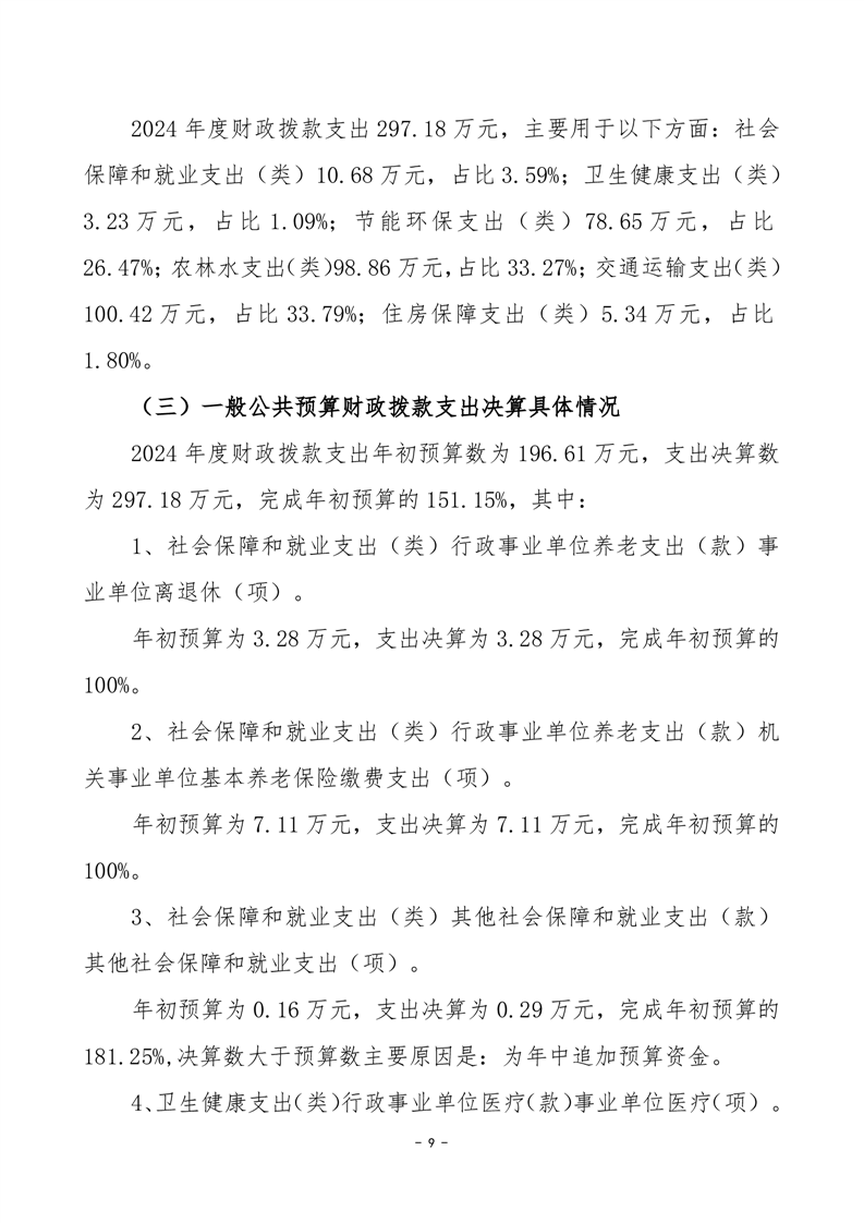
您现在的位置:
首页
>
政府信息公开
>
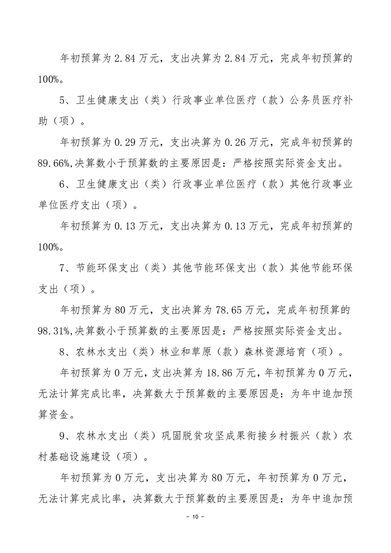
区政府工作部门
>
交通运输局
>
财政信息
索引号:jsjtysj/2025-2320908
发布机构:区交通运输局
生成日期:2025-09-12 15:59:49
公开日期:2025-09-12
公开方式:政府网站
公开范围:全部公开
2024年度岳阳市君山区水运事务中心部门决算公开
来源:君山区交通运输局
日期: 2025-09-12
浏览量:
1
|
|
|
|