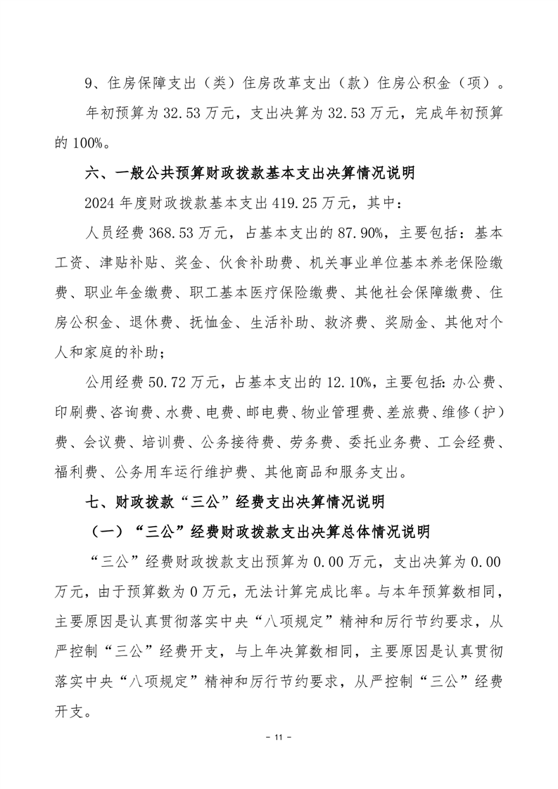
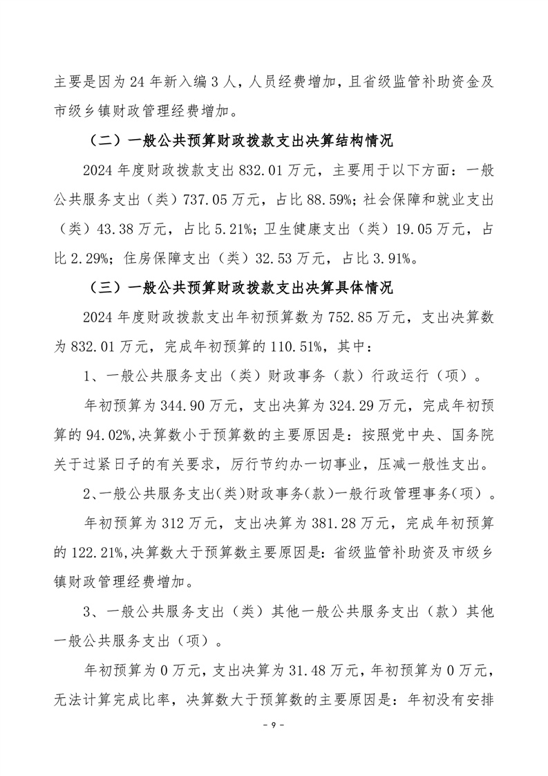
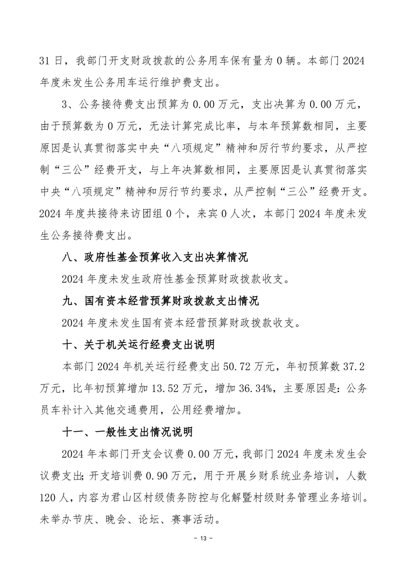
您现在的位置:
首页
>
政府信息公开
>
区政府工作部门
>
财政局
>
财政信息
索引号:jsczj/2025-2319402
发布机构:区财政局
生成日期:2025-09-10 14:40:01
公开日期:2025-09-10
公开方式:政府网站
公开范围:全部公开
2024年度岳阳市君山区乡镇财政服务中心部门决算公开
来源:君山区财政局
日期: 2025-09-10
浏览量:
1
|
|
|
|