您现在的位置:
首页
>
政府信息公开
>
区政府工作部门
>
住建局
>
政策文件
索引号:jsqzjj/2025-2304179
发布机构:区住建局
生成日期:2025-07-21 15:06:32
公开日期:2025-07-21
公开方式:政府网站
公开范围:全部公开
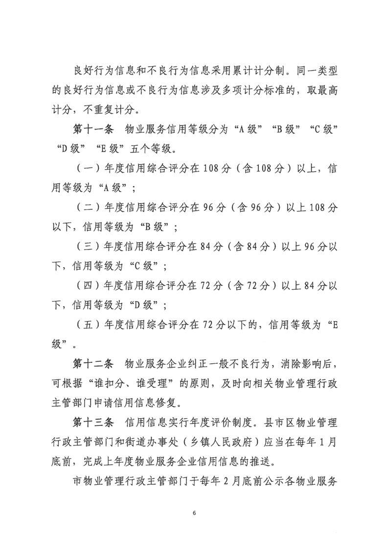
关于印发《岳阳市物业服务信用评价实施细则(试行)》的通知
来源:君山区住建局
日期: 2025-07-21
浏览量:
1
|
|
|
|