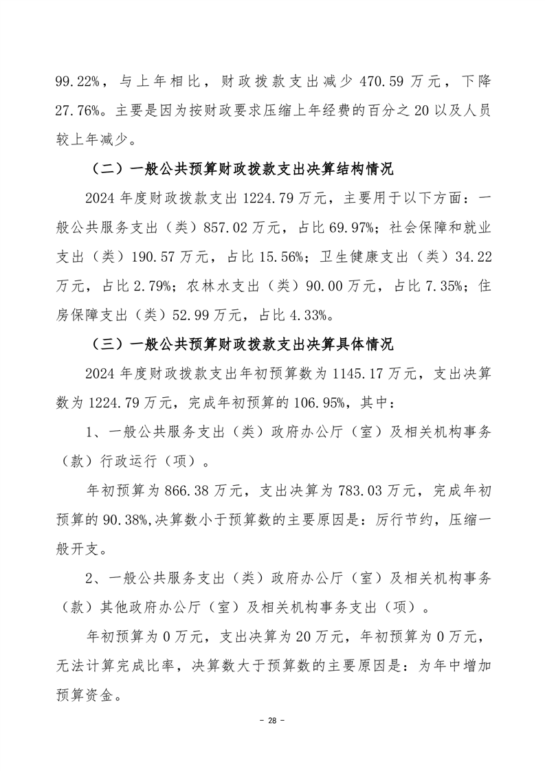
您现在的位置:
首页
>
政府信息公开
>
区政府工作部门
>
政府办
>
财政信息
索引号:43060018112/2025-2325863
发布机构:君山区人民政府
生成日期:2025-09-12 11:37:36
公开日期:2025-09-12
公开方式:政府网站
公开范围:全部公开
2024年度岳阳市君山区人民政府办公室(本级)部门决算公开
来源:君山区政府办
日期: 2025-09-12
浏览量:
1
|
|
|
|