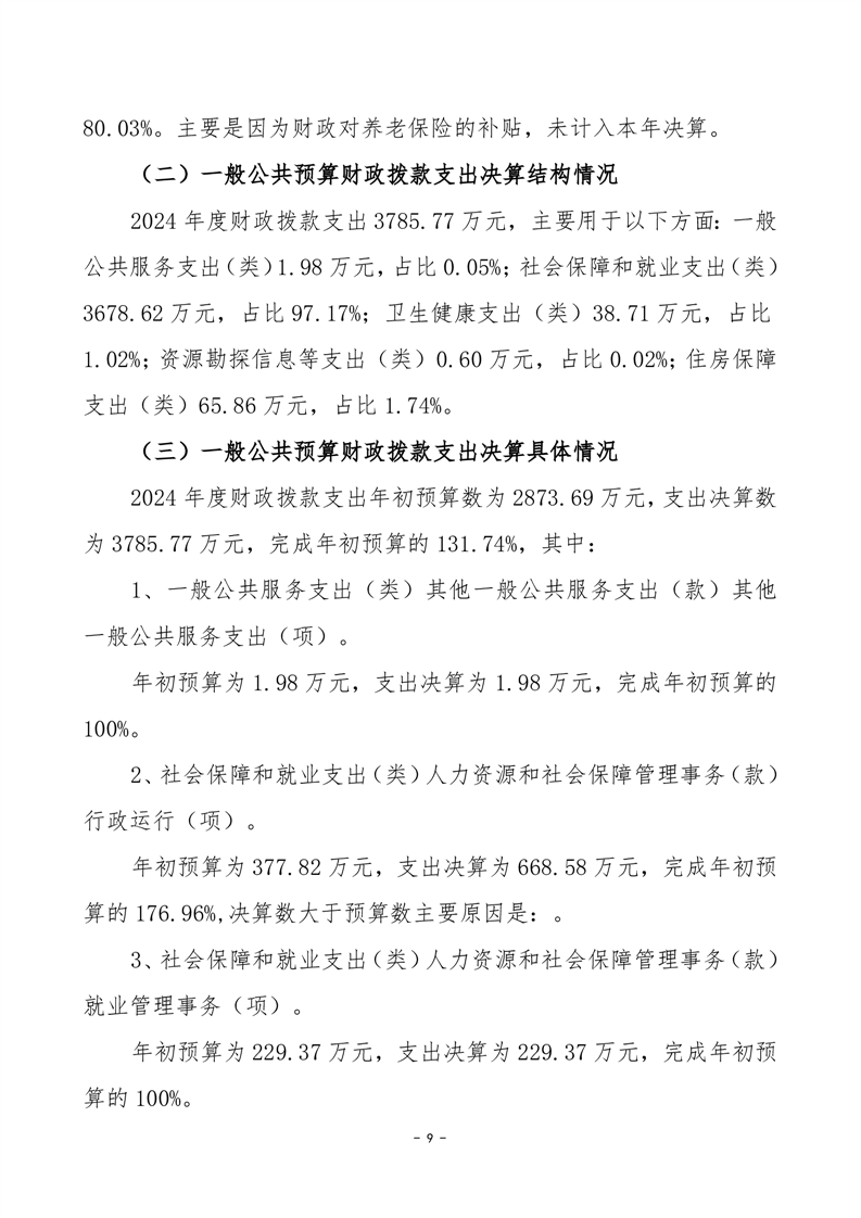
您现在的位置:
首页
>
政府信息公开
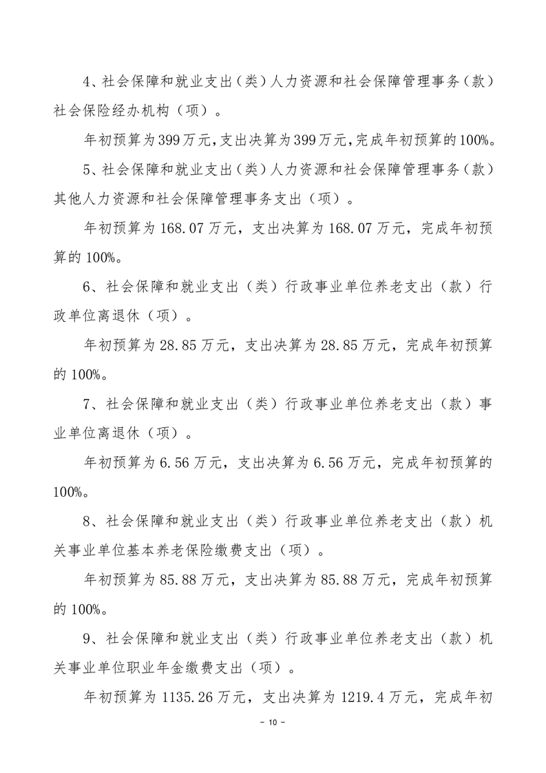
>
区政府工作部门
>
人力资源和社会保障局
>
财政信息
索引号:jsrsj/2025-2323243
发布机构:区人力资源和社会保障局
生成日期:2025-09-10 10:28:12
公开日期:2025-09-10
公开方式:政府网站
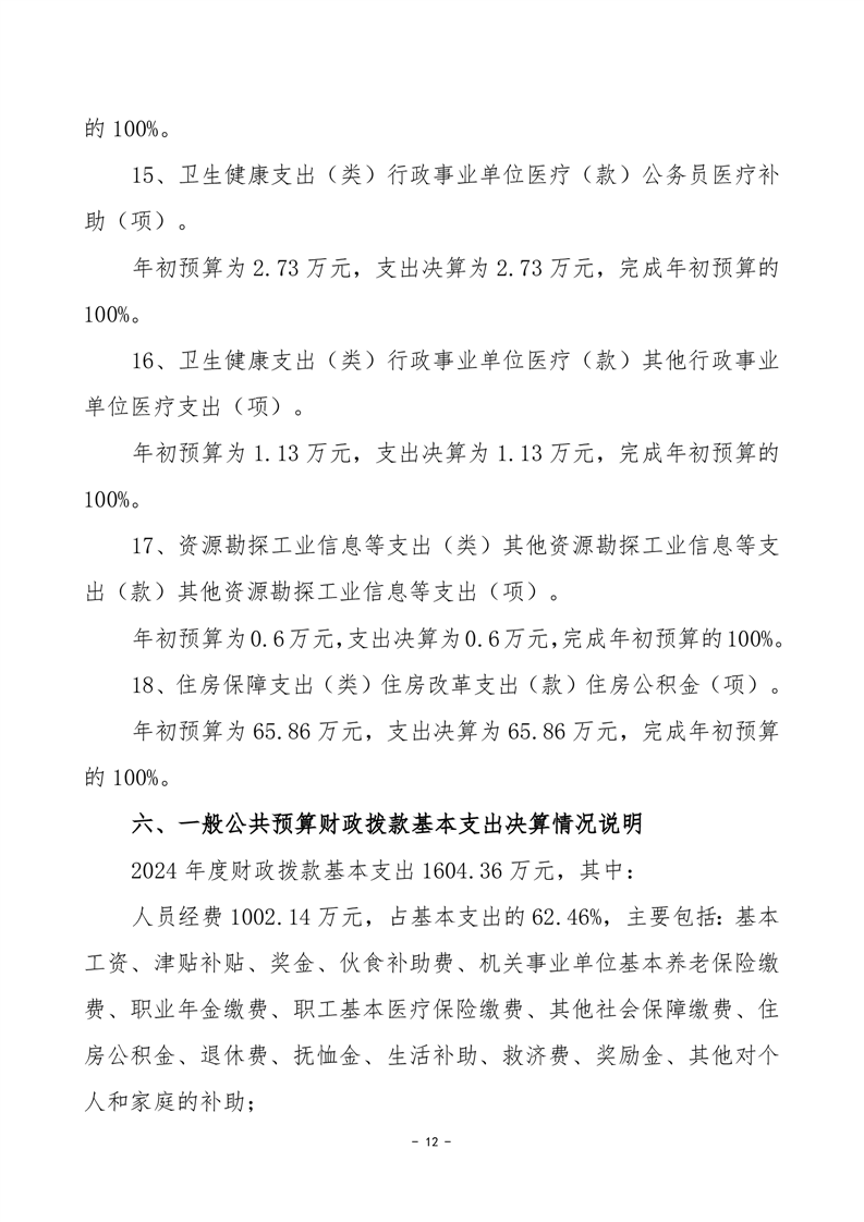
公开范围:全部公开
2024年度岳阳市君山区人力资源和社会保障局(汇总)部门决算公开
来源:君山区人力资源和社会保障局
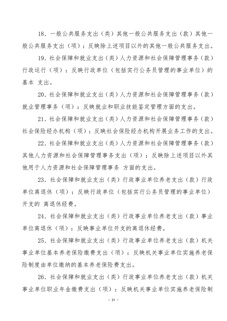
日期: 2025-09-10
浏览量:
1
|
|
|
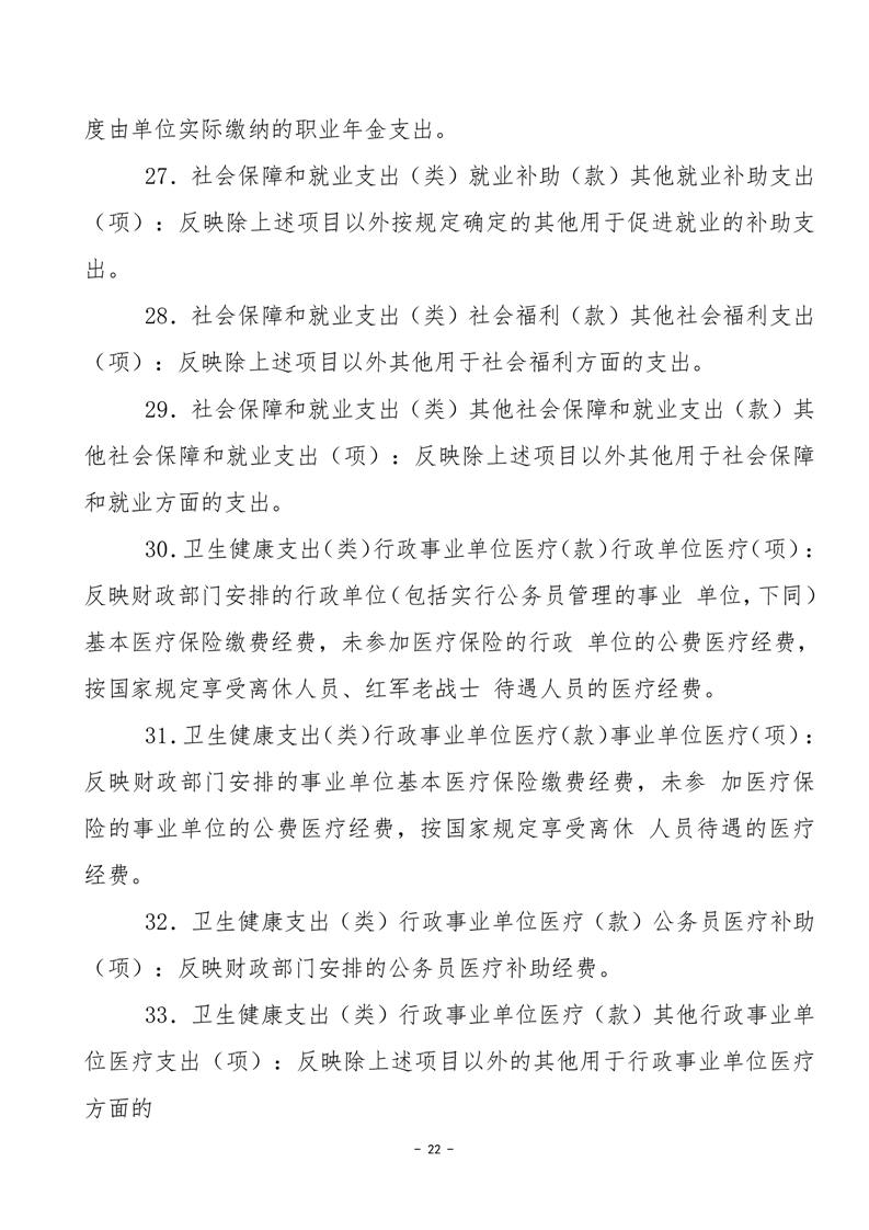
|