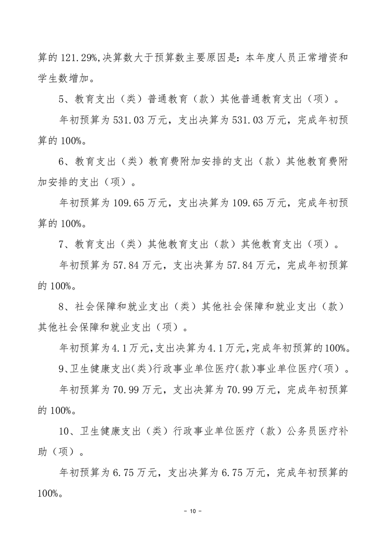
您现在的位置:
首页
>
政府信息公开
>
区政府工作部门
>
教育局
>
财政信息
索引号:jsjyj/2025-2322982
发布机构:区教育局
生成日期:2025-09-12 13:40:53
公开日期:2025-09-12
公开方式:政府网站
公开范围:全部公开
2024年度岳阳市君山区柳林洲镇中心学校部门决算公开
来源:君山区教育局
日期: 2025-09-12
浏览量:
1
|
|
|
|