您现在的位置:
首页
>
政府信息公开
>
区政府工作部门
>
卫生健康局
>
财政信息
索引号:jswjj/2025-2320757
发布机构:区卫生健康局
生成日期:2025-09-12 10:01:19
公开日期:2025-09-12
公开方式:政府网站
公开范围:全部公开
2024年度岳阳市君山区卫生计生综合监督执法局部门决算公开
来源:君山区卫生健康局
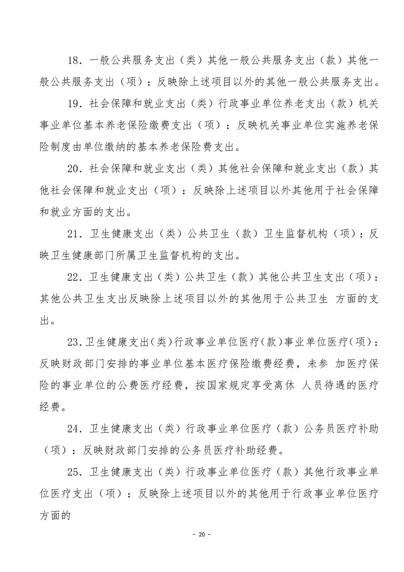
日期: 2025-09-12
浏览量:
1
|
|
|
|